鼎博app官方下载-手机App下载
厚德
|
明理
|
励志
|
知行
公众号
抖音
公告
学校概况
学校简介
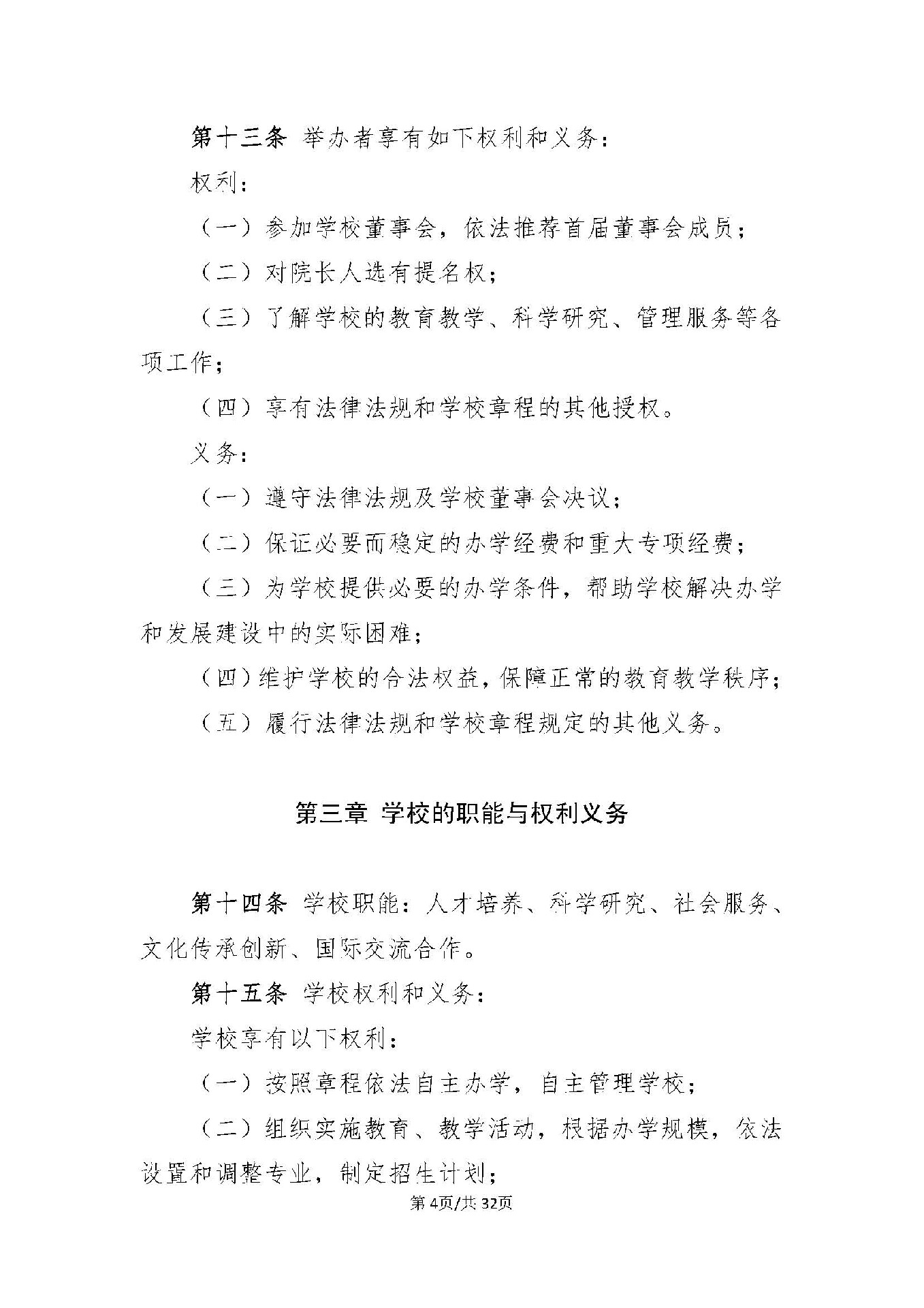
校训校标
领导寄语
学校荣誉
校园风光
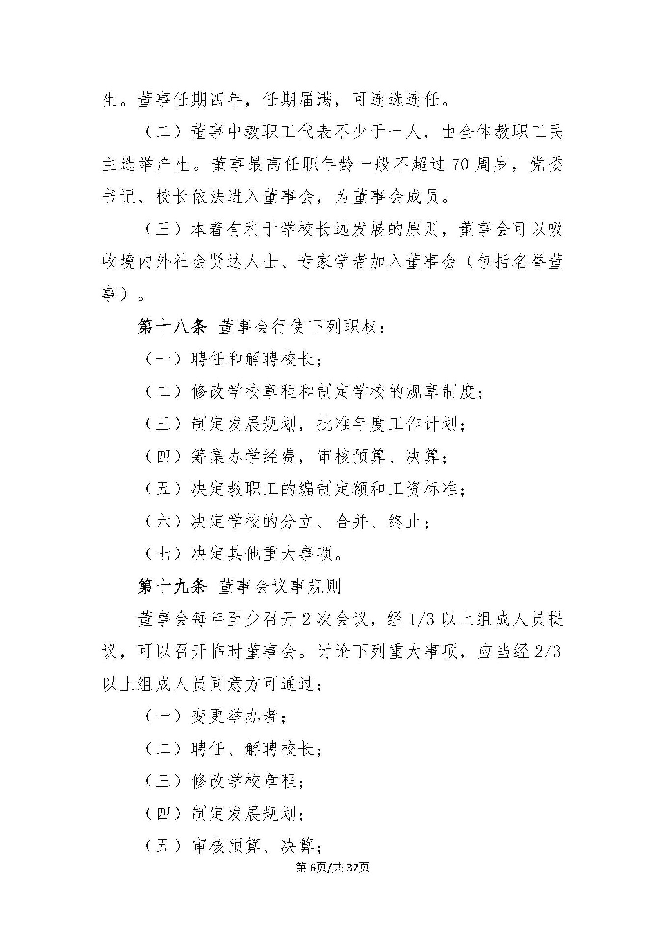
机构设置
新闻中心
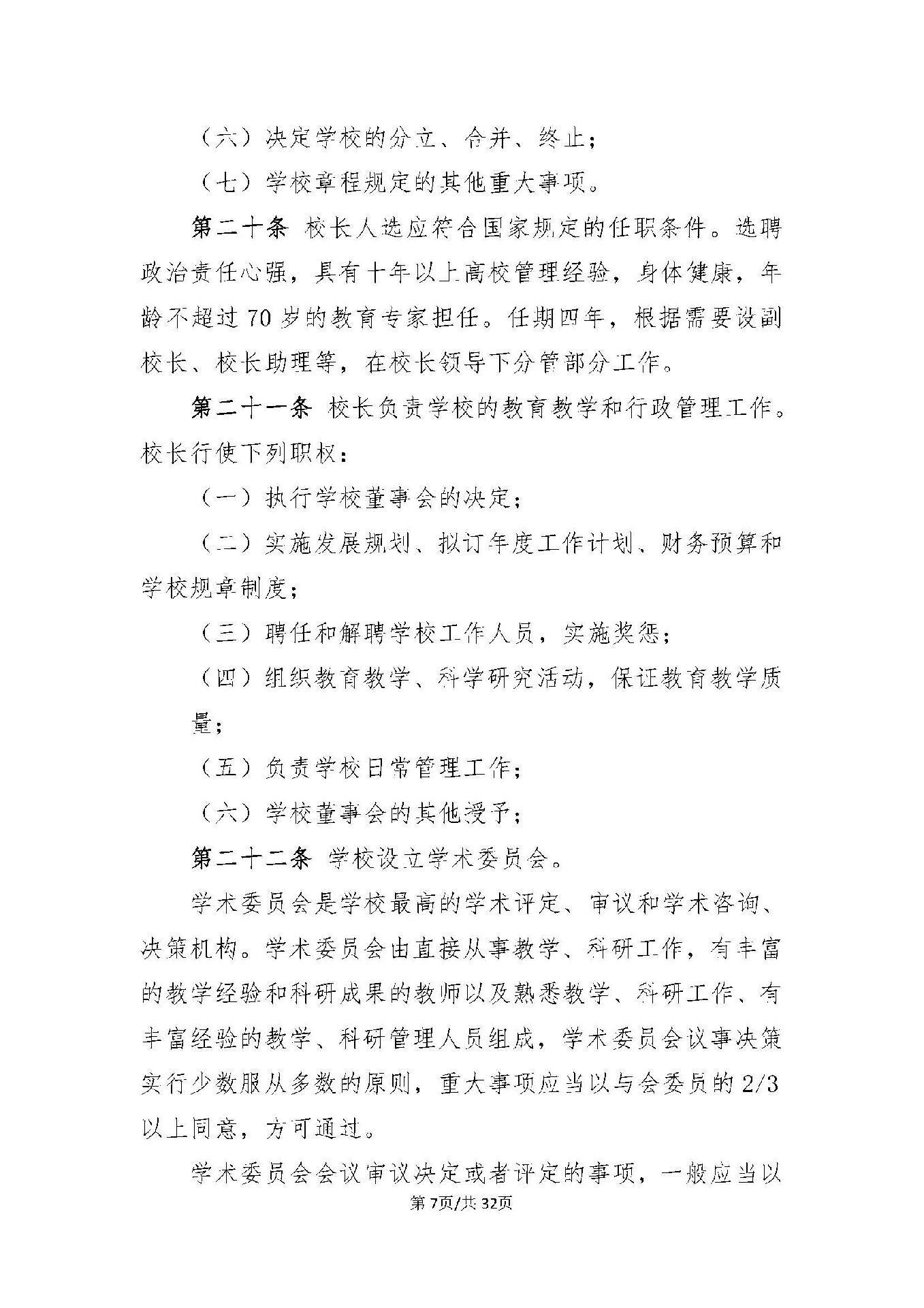
学院要闻
校园动态
通知公告
视频中心
媒体聚焦
喜报荣誉
活动征集
党建园地
通知公告
党建园地
组织部
宣传部
党的二十大
主题教育
政务公开
院系设置
汽车工程学院
机电工程学院
城市服务与数字学院
人文传媒学院
医药学院
马克思主义学院
继续教育中心
心理健康教育与咨询中心
招生就业
招生信息网
就业信息网
创业奋斗“就”在吉林
智慧就业云平台
教学教育
展馆长廊
热门专业
技能大赛
实训基地
专栏专题
办学理念
人才培养
网络思政
专业建设
课程建设
智慧校园
教学综合信息服务
电子图书馆
全景校园
“一站式”学生社区
校长信箱
学校概况
学校简介
校训校标
领导寄语
学校荣誉
校园风光
机构设置
学院章程
首页
>
学校概况
>
机构设置
>
学院章程
鼎博app官方下载章程(修订稿)
作者:鼎博app官方下载
来源:本站
发布日期:2023-10-30
详情请查阅附件:
鼎博app官方下载章程(修订稿).pdf
上一篇:没有了!
下一篇:没有了!
[返回列表]